Федеральная налоговая служба выпустила приказ «Об утверждении рекомендуемого формата представления сведений поставщиками для целей ведения единого реестра субъектов малого и среднего предпринимательства в электронной форме». Документ вступит в силу с 1 июля 2017 года.
Напомним, закон о создании реестра (Федеральный закон № 408-ФЗ «О внесении изменений в отдельные законодательные акты Российской Федерации») был принят в конце декабря 2015 года. Портал реестра заработал 1 августа 2016 года.
Единый реестр https://rmsp.nalog.ru/ – это размещенная в открытом доступе база данных о субъектах малого и среднего предпринимательства, при обращении к которой можно подтвердить принадлежность того или иного хозяйствующего субъекта к категории МСП. Также сведения реестра могут быть использованы для поиска контрагентов и выработки мер поддержки малого и среднего предпринимательства. Формирует его ФНС.

Реестр ведется в том числе на основании информации, предоставленной в ФНС юрлицами, ИП, биржами, управляющей компанией «Сколково», федеральными органами исполнительной власти в форме электронных документов, подписанных усиленной квалифицированной электронной подписью.
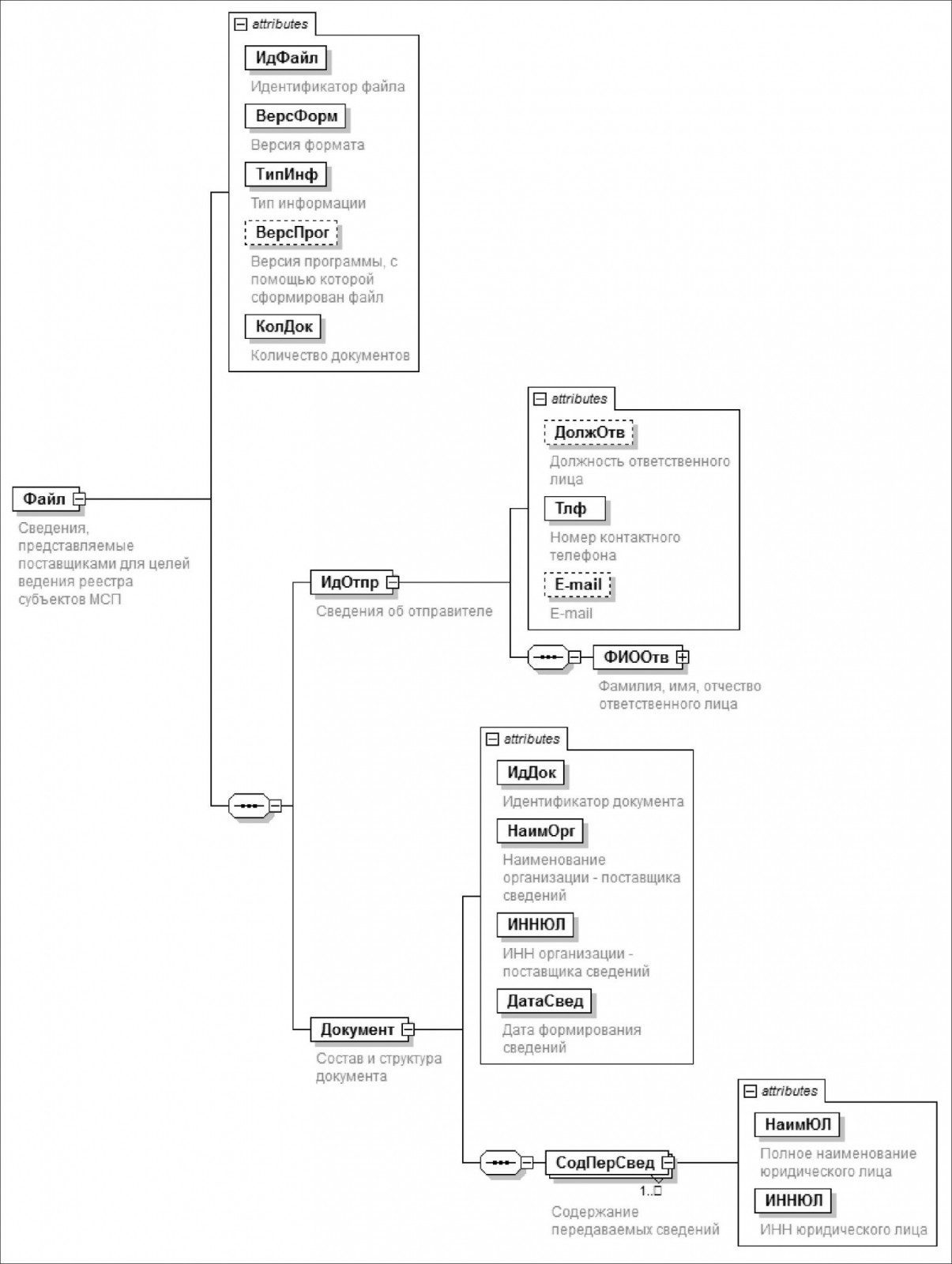
В связи с расширением перечня такой информации рекомендован новый формат предоставления сведений указанными лицами. Он устанавливает требования к XML-файлам передачи сведений в электронной форме.
С 1 июля держатели реестров владельцев ценных бумаг будут предоставлять в ФНС перечень акционерных обществ, в которых акционеры - Российская Федерация, субъекты Российской Федерации, муниципальные образования, общественные и религиозные организации (объединения), благотворительные и иные фонды (за исключением инвестиционных фондов) владеют не более чем 25% голосующих акций общества, а акционеры - иностранные юридические лица и (или) юридические лица, не являющиеся субъектами малого и среднего предпринимательства, владеют не более чем 49% голосующих акций акционерного общества.
Прежний формат представления данных признан утратившим силу.


















